In this blog post, I want to show the utilization of the open source memory forensics tool: Google Rekall
“Rekall is an advanced forensic and incident response framework. While it began life purely as a memory forensic framework, it has now evolved into a complete platform. Rekall implements the most advanced analysis techniques in the field, while still being developed in the open, with a free and open source license. Many of the innovations implemented within Rekall have been published in peer reviewed papers.
Rekall provides an end-to-end solution to incident responders and forensic analysts. From state of the art acquisition tools, to the most advanced open source memory analysis framework.”
Please check it out for yourself at: http://www.rekall-forensic.com/
In this simulation, we are analyzing an sample DMP file from a compromised machine. In our study, we want to aim to answer these core questions:
- Which processes are communicating with other machines on the network
- Which processes did the attacker likely running
- Which process is the root of all other suspect activity
We start things off by opening the DMP file in Rekall (Rekal is also used to not confuse the context here)
rekal -f Full_Pivot.dmp

Next we run “Netscan” to observe all open network connections. Of course, we want to focus on the “ESTABLISHED” connections here.

Boy, does “FlashUpdate.exe” and bFLaDjtfSOWzHW standout here…..
To dig deeper and understand the parent process ID’s and process names associated we must run “pslist”
[1] Full_Pivot.dmp 22:39:19> pslist
---------------------------> pslist()
_EPROCESS name pid ppid thread_count handle_count session_id wow64 process_create_time process_exit_time
---------- -------------------- ----- ------ ------------ ------------ ---------- ------ ------------------------ ------------------------
0x84f4a7e0 System 4 0 94 572 - False 2017-04-24 19:21:48Z -
0x863a3d40 smss.exe 260 4 3 29 - False 2017-04-24 19:21:48Z -
0x86b089d0 csrss.exe 352 336 9 497 0 False 2017-04-24 19:21:49Z -
0x86d9e030 msdtc.exe 368 476 12 144 0 False 2017-04-24 19:21:54Z -
0x86a8d978 wininit.exe 404 336 3 74 0 False 2017-04-24 19:21:49Z -
0x86cb55b0 services.exe 476 404 11 217 0 False 2017-04-24 19:21:49Z -
0x86ccd5b0 lsass.exe 484 404 7 606 0 False 2017-04-24 19:21:49Z -
0x86cbb858 lsm.exe 492 404 9 149 0 False 2017-04-24 19:21:49Z -
0x8581f320 chrome.exe 548 2556 6 151 1 False 2017-04-24 20:14:35Z -
0x85b5c030 svchost.exe 608 476 9 324 0 False 2017-04-24 19:23:54Z -
0x86dc9b90 svchost.exe 632 476 11 360 0 False 2017-04-24 19:21:50Z -
0x86de3030 vmacthlp.exe 696 476 3 53 0 False 2017-04-24 19:21:50Z -
0x86dfb390 svchost.exe 728 476 8 281 0 False 2017-04-24 19:21:50Z -
0x86eb2c88 bFLaDjtfSOWzHW 752 2624 3 120 1 False 2017-04-24 20:16:50Z -
0x86e0d940 svchost.exe 776 476 22 549 0 False 2017-04-24 19:21:50Z -
0x86fcd030 csrss.exe 836 3352 11 308 1 False 2017-04-24 19:25:39Z -
0x85a56160 vmtoolsd.exe 856 3632 6 174 1 False 2017-04-24 19:25:49Z -
0x86e26438 svchost.exe 864 476 18 439 0 False 2017-04-24 19:21:50Z -
0x86e44030 svchost.exe 920 476 47 1279 0 False 2017-04-24 19:21:50Z -
0x86e7c578 svchost.exe 1096 476 16 676 0 False 2017-04-24 19:21:50Z -
0x8504fd40 cmd.exe 1132 2440 1 26 1 False 2017-04-24 20:20:03Z -
0x872be030 taskhost.exe 1160 476 7 185 1 False 2017-04-24 19:25:44Z -
0x86ec5c88 svchost.exe 1240 476 17 394 0 False 2017-04-24 19:21:51Z -
0x86dd5548 dwm.exe 1264 864 3 71 1 False 2017-04-24 19:25:48Z -
0x850df4e8 chrome.exe 1272 2556 2 57 1 False 2017-04-24 20:14:35Z -
0x85812030 audiodg.exe 1292 776 6 126 0 False 2017-04-24 20:22:26Z -
0x86eeb7b0 spoolsv.exe 1336 476 14 339 0 False 2017-04-24 19:21:52Z -
0x86f08030 svchost.exe 1372 476 19 320 0 False 2017-04-24 19:21:52Z -
0x86f29d40 metsvc.exe 1492 476 3 39 0 False 2017-04-24 19:21:52Z -
0x86f68190 VGAuthService. 1528 476 3 87 0 False 2017-04-24 19:21:52Z -
0x86f8c4f8 vmtoolsd.exe 1580 476 8 320 0 False 2017-04-24 19:21:53Z -
0x870e5d40 svchost.exe 1752 476 6 92 0 False 2017-04-24 19:21:53Z -
0x86d19030 WmiPrvSE.exe 1900 632 10 195 0 False 2017-04-24 19:21:54Z -
0x86d69030 dllhost.exe 1976 476 13 191 0 False 2017-04-24 19:21:54Z -
0x86f99a68 svchost.exe 2028 476 5 99 0 False 2017-04-24 19:21:57Z -
0x872b0cc0 cmd.exe 2104 3632 1 22 1 False 2017-04-24 20:22:28Z -
0x87230030 conhost.exe 2132 836 1 33 1 False 2017-04-24 20:16:50Z -
0x8719e768 sppsvc.exe 2152 476 4 161 0 False 2017-04-24 19:22:01Z -
0x871db2e8 GoogleCrashHan 2384 2280 6 95 0 False 2017-04-24 19:22:03Z -
0x850ec3b8 FlashUpdate.ex 2440 3632 5 170 1 False 2017-04-24 20:15:58Z -
0x871f11a0 svchost.exe 2452 476 16 249 0 False 2017-04-24 19:22:03Z -
0x87215030 chrome.exe 2556 3632 31 775 1 False 2017-04-24 20:14:35Z -
0x87163970 cscript.exe 2624 2440 6 190 1 False 2017-04-24 20:16:50Z -
0x86cbc030 conhost.exe 2652 836 2 47 1 False 2017-04-24 20:20:03Z -
0x85b5a808 SearchIndexer. 2764 476 13 621 0 False 2017-04-24 19:22:33Z -
0x8504a9c0 chrome.exe 2864 2556 7 72 1 False 2017-04-24 20:14:35Z -
0x8597cd40 winlogon.exe 2944 3352 5 113 1 False 2017-04-24 19:25:39Z -
0x85126638 chrome.exe 2984 2556 10 188 1 False 2017-04-24 20:14:50Z -
0x872bd030 WmiPrvSE.exe 3112 632 8 202 0 False 2017-04-24 19:22:13Z -
0x86d4d918 Tcpview.exe 3384 3632 6 196 1 False 2017-04-24 19:29:12Z -
0x86ebdd40 conhost.exe 3396 836 2 52 1 False 2017-04-24 20:22:28Z -
0x85aa1d40 explorer.exe 3632 1292 29 804 1 False 2017-04-24 19:25:48Z -
0x871584d8 taskeng.exe 3644 920 6 82 0 False 2017-04-24 20:22:21Z -
0x8623c2b8 winpmem_1.6.0. 3824 2104 1 21 1 False 2017-04-24 20:23:17Z -
To answer question 1:
Active connections of note:
- svchost.exe
- FlashUpdate.exe
- bFLaDjtfSOWzHW
- Chrome.exe
- System 4
Next, running pstree we can pay attention to the parent ID to see what these are associated with.
Full_Pivot.dmp 22:34:55> pstree
---------------------------> pstree()
_EPROCESS ppid thd_count hnd_count create_time
---------------------------------------- ------ --------- --------- ------------------------
0x86fcd030 csrss.exe (836) 3352 11 308 2017-04-24 19:25:39Z
. 0x87230030 conhost.exe (2132) 836 1 33 2017-04-24 20:16:50Z
. 0x86cbc030 conhost.exe (2652) 836 2 47 2017-04-24 20:20:03Z
. 0x86ebdd40 conhost.exe (3396) 836 2 52 2017-04-24 20:22:28Z
0x8597cd40 winlogon.exe (2944) 3352 5 113 2017-04-24 19:25:39Z
0x84f4a7e0 System (4) 0 94 572 2017-04-24 19:21:48Z
. 0x863a3d40 smss.exe (260) 4 3 29 2017-04-24 19:21:48Z
0x86b089d0 csrss.exe (352) 336 9 497 2017-04-24 19:21:49Z
0x86a8d978 wininit.exe (404) 336 3 74 2017-04-24 19:21:49Z
. 0x86cb55b0 services.exe (476) 404 11 217 2017-04-24 19:21:49Z
.. 0x86d9e030 msdtc.exe (368) 476 12 144 2017-04-24 19:21:54Z
.. 0x85b5c030 svchost.exe (608) 476 9 324 2017-04-24 19:23:54Z
.. 0x86dc9b90 svchost.exe (632) 476 11 360 2017-04-24 19:21:50Z
... 0x86d19030 WmiPrvSE.exe (1900) 632 10 195 2017-04-24 19:21:54Z
... 0x872bd030 WmiPrvSE.exe (3112) 632 8 202 2017-04-24 19:22:13Z
.. 0x86de3030 vmacthlp.exe (696) 476 3 53 2017-04-24 19:21:50Z
.. 0x86dfb390 svchost.exe (728) 476 8 281 2017-04-24 19:21:50Z
.. 0x86e0d940 svchost.exe (776) 476 22 549 2017-04-24 19:21:50Z
... 0x85812030 audiodg.exe (1292) 776 6 126 2017-04-24 20:22:26Z
.... 0x85aa1d40 explorer.exe (3632) 1292 29 804 2017-04-24 19:25:48Z
..... 0x85a56160 vmtoolsd.exe (856) 3632 6 174 2017-04-24 19:25:49Z
..... 0x872b0cc0 cmd.exe (2104) 3632 1 22 2017-04-24 20:22:28Z
...... 0x8623c2b8 winpmem_1.6.0. (3824) 2104 1 21 2017-04-24 20:23:17Z
..... 0x850ec3b8 FlashUpdate.ex (2440) 3632 5 170 2017-04-24 20:15:58Z
...... 0x8504fd40 cmd.exe (1132) 2440 1 26 2017-04-24 20:20:03Z
...... 0x87163970 cscript.exe (2624) 2440 6 190 2017-04-24 20:16:50Z
....... 0x86eb2c88 bFLaDjtfSOWzHW (752) 2624 3 120 2017-04-24 20:16:50Z
..... 0x87215030 chrome.exe (2556) 3632 31 775 2017-04-24 20:14:35Z
...... 0x8581f320 chrome.exe (548) 2556 6 151 2017-04-24 20:14:35Z
...... 0x850df4e8 chrome.exe (1272) 2556 2 57 2017-04-24 20:14:35Z
...... 0x8504a9c0 chrome.exe (2864) 2556 7 72 2017-04-24 20:14:35Z
...... 0x85126638 chrome.exe (2984) 2556 10 188 2017-04-24 20:14:50Z
..... 0x86d4d918 Tcpview.exe (3384) 3632 6 196 2017-04-24 19:29:12Z
.. 0x86e26438 svchost.exe (864) 476 18 439 2017-04-24 19:21:50Z
... 0x86dd5548 dwm.exe (1264) 864 3 71 2017-04-24 19:25:48Z
.. 0x86e44030 svchost.exe (920) 476 47 1279 2017-04-24 19:21:50Z
... 0x871584d8 taskeng.exe (3644) 920 6 82 2017-04-24 20:22:21Z
.. 0x86e7c578 svchost.exe (1096) 476 16 676 2017-04-24 19:21:50Z
.. 0x872be030 taskhost.exe (1160) 476 7 185 2017-04-24 19:25:44Z
.. 0x86ec5c88 svchost.exe (1240) 476 17 394 2017-04-24 19:21:51Z
.. 0x86eeb7b0 spoolsv.exe (1336) 476 14 339 2017-04-24 19:21:52Z
.. 0x86f08030 svchost.exe (1372) 476 19 320 2017-04-24 19:21:52Z
.. 0x86f29d40 metsvc.exe (1492) 476 3 39 2017-04-24 19:21:52Z
.. 0x86f68190 VGAuthService. (1528) 476 3 87 2017-04-24 19:21:52Z
.. 0x86f8c4f8 vmtoolsd.exe (1580) 476 8 320 2017-04-24 19:21:53Z
.. 0x870e5d40 svchost.exe (1752) 476 6 92 2017-04-24 19:21:53Z
.. 0x86d69030 dllhost.exe (1976) 476 13 191 2017-04-24 19:21:54Z
.. 0x86f99a68 svchost.exe (2028) 476 5 99 2017-04-24 19:21:57Z
.. 0x8719e768 sppsvc.exe (2152) 476 4 161 2017-04-24 19:22:01Z
.. 0x871f11a0 svchost.exe (2452) 476 16 249 2017-04-24 19:22:03Z
.. 0x85b5a808 SearchIndexer. (2764) 476 13 621 2017-04-24 19:22:33Z
. 0x86ccd5b0 lsass.exe (484) 404 7 606 2017-04-24 19:21:49Z
. 0x86cbb858 lsm.exe (492) 404 9 149 2017-04-24 19:21:49Z
0x871db2e8 GoogleCrashHan (2384) 2280 6 95 2017-04-24 19:22:03Z
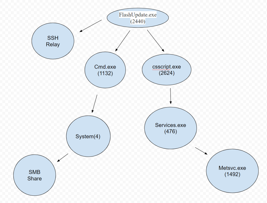
Here is initial flow of what I can see here associated:

From my understanding, it looks like when the FlashUpdate.exe was downloaded, it initiated a few things as its attack: (Questions 2 and 3)
- A SSH connection to 192.168.192.156
- TCP 443 to 107.170.23.228 (Google Chrome)
- cmd.exe (1132) as an initial exploitation into the System(4) to SMB via port 445
- csscript.exe (246) was run to what looks to be a form of persistence and so the SSH can remain in place via the bFLaDjtfSOWzHW(752) that is associated with it.
- metsvc.exe(1492) remained open as a listening process with no DLL’s associated with it and what looks to be the main point of persistence.
And to finish, here is what is the IP mapping to understand more so what is connected to what here:

As we can see, there is a lot going on here and shows us the attackers means of exploitation. SSH, SMB, and Internet traffic were all abused here. The attacker had both an exploitation means via SMB and what looks like a persistence function via the metsvc.exe(1492) process that had no DLL’s associated as we would typically expect and was actively listening for connections.


Searching for the metsvc.exe(1492) process could be the tell tell sign of a comprised machine and would be a top priority action in searching the rest of the network associated with the original device found to be exploited.
The importance of memory forensics in cyber security cannot be understated. Since any attack has to leave a trail in memory in some form or fashion, knowing how to dissect a memory image is the art to the science of being a top tier security professional.
I hope you got a good sense of what this tool can do with this example DMP file I looked at. There is a lot more to be done with this tool, please see Rekall’s site on some functional options available:
http://www.rekall-forensic.com/documentation-1/rekall-documentation/tutorial